當有將類比電壓訊號放大的需求時,除了以一般的運算放大器(Operational amplifier)來設計放大電路之外,如果經費比較充裕,電路板空間有限,且要求較高精度的量測時,即可使用儀表放大器(Instrumentation amplifier)來設計。
大部分的儀表放大器皆可設定放大增益(Gain),常見的方式是以外部的電阻值來設定。一般來說,儀表放大器能將兩個輸入端的電壓做差分放大,從數學的角度來討論的話,就是將兩個輸入電壓相減(正端減負端)再乘以放大增益值。
基本上儀表放大器是由數顆運算放大器組成,提供非常大的共模抑制比(CMRR)以及輸入阻抗…等,其放大特性非常完美,且電路設計簡單,因此常用於精密量測。
這次介紹的是 ADI 的 AMP04 這顆儀表放大器。這顆儀表放大器的設計比較特別,其供電除了雙極供電外(bipolar/dual supply),也可單供電(single supply),配合零輸入/零輸出(zero-in/zero-out)的特性,用途非常廣。
AMP04 的製造商為 Analog Devices, Inc(ADI)。文章中多數圖文皆取自產品規格書或產品官網。
使用
AMP04 本來僅包含 8 隻腳位(如上的腳位圖),電壓訊號輸入端為 +IN 以及 -IN ,放大增益則由連接在 RGAIN 之間的電阻值來控制,訊號經放大後由 VOUT 輸出。 REF 為輸出訊號的類比準位端(COM 或 GND),連接一外部的固定電壓值至 REF 腳位,即可提升 VOUT 的訊號偏移(offset)。若是常見的 ±15 伏特雙供電的情況,REF 連接至地(ground)。單供電如 5 伏特/地,REF 則可連接至中間值 2.5 伏特。
增益的設計,則是由 100k 歐姆與外部電阻的比值決定。例如 10k 的外部電阻,可提供 100k/10k = 10 的增益。
電源供應端 V+ 與 V-,可使用上述的雙供電(例如 ±15 伏特),亦可單供電(如 5 伏特/地)。其它相關的細節則可參考產品規格書。
應用
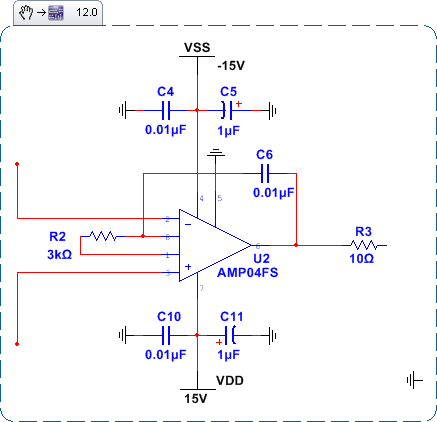
上圖以一個放大增益為 100k/3k ~ 33.3 的放大電路做為示範。其中 C6 的電容(跨接至腳位 8 及 6 )即為輸出訊號的濾波電容(可參見產品規格書),其截止頻率設定在約 160 Hz 。最後在輸出端(腳位 6 )串聯一個 10 歐姆的電阻做為短路保護。由於 AMP04 內部已經加入輸入緩衝器(buffer),其輸入端的訊號(腳位 2 與 3 )不需要太在乎輸入阻抗匹配的問題,直接將訊號拉進去即可。
本範例中提供 ±15 伏特的供應電壓,理論上輸入電壓值可到達 ±12 伏特,輸入阻抗高達 4G 歐姆。經差分放大後的輸出電壓範圍約可達到 ±13 伏特,輸出的偏移電壓(output offset voltage)約為 1 毫伏特。
心得
AMP04 小巧簡單易用,零輸入/零輸出(zero-in/zero-out)的特性以現在流行的單端供電非常好用。可惜並不是軌對軌(rail to rail),如果電源系統的來源是電池或小電壓(如 5 伏特以下),IC 的工作電壓會比較受到局限。因此本人多數時候皆是使用雙供電,以提高訊號品質。
另輸出電壓的偏移雖然可在 IC 的 REF 端調整,若用在輸出校正/歸零的時候不太實用,微調精度會受到局限。若能加入傳統 OP 所有的 Input offset nulling 的腳位就更好了。


發表留言